Temperature limiter DS 18B20¶
This package is designed to monitor a temperature coming from a DS18B20 sensor connected on ESP32 and determines if a temperature threshold as been reached or not.
When safety limit is reached, it is possible to turn on a LED. LED configuration has to be added in vars section of packages as explained bellow.
WARNING: Conduct some tests before letting the system regulate alone
This temperature limit monitoring and safety limit may have some bug. It is strongly advised to validate the behaviour of your system carefully before letting the system working by its own.
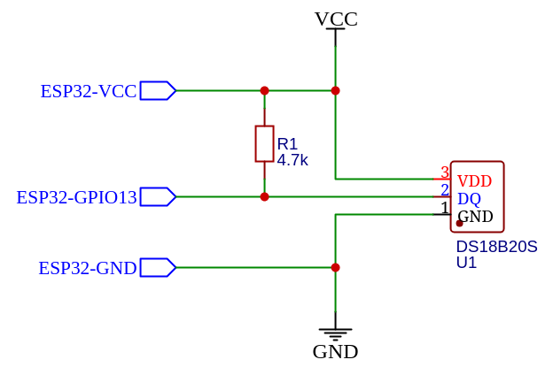
The following schematic is representing the wiring of the temperature sensor:
To use this package, add the following lines to your configuration file:
This package needs to know the GPIO used by the temperature to get the temperature. This GPIO has to be defined by DS18B20_pin into vars section of your configuration as in example ballow:
Additionnal optional parameters can be set into vars section such as DS18B20_address (which is optional), temperature_update_interval (which is set by default to 5s) and red_led_inverted defining if the LED is active on high or low level of pin (which is set default set to False).
